近期,公司陈忠教授团队在抗癫痫治疗药物发现方面取得新成果,团队在Acta Pharmacologica Sinica杂志在线发表了题为“(+)-Borneol enantiomer ameliorates epileptic seizure via decreasing the excitability of glutamatergic transmission”的研究论文,首次揭示了中药配伍中常见的“使药”——冰片通过抑制脑内兴奋性谷氨酸能神经传递发挥抗癫痫作用,该研究为临床治疗癫痫提供中药治疗的新策略,并有助于阐述“开窍醒神”的中药冰片对治疗癫痫的现代科学内涵。

癫痫是一种常见的神经系统疾病,目前全球有7000多万人患有癫痫,约占总人口的近1%,尽管近几十年来有大量的抗癫痫药物进入市场,仍有30%的患者存在耐药的情况,且以海马为灶点的颞叶癫痫患者耐药率更是高达70%。而且,现有抗癫痫药对疾病的进程并无缓解,存在不少副作用,为患者和社会带来了巨大的压力。因此,寻找新型的治疗方式和策略至关重要。我国传统中医药对癫痫的研究和防治具有悠久的历史,中医将癫痫归属于“痫症”范畴,目前中医认为癫痫的发病,以五脏虚损为本,风、火、痰、瘀主要病邪为标,伏痰日久,痰瘀互结,经风火引动,上蒙清窍导致癫痫发作。治法多为清肝泻火、化痰开窍、涤痰熄风、补益肝肾、健脾化痰、开窍醒脑等,取得一定临床疗效。
冰片是从菊科艾纳香茎叶或樟科植物龙脑樟枝叶(Cinnamomum camphora(L.) Presl)中分离出的双环单萜醇,在我国山东、江苏、浙江等地均有广泛分布。依据《新修本草》记录,“主心腹邪气,风湿积聚,耳聋,明目,去目赤肤翳”;《本草备要》:“治惊痫痰迷”。这些记载表明冰片具有开窍醒神,清热散毒的功效。前期曾有研究发现冰片对于某些急性癫痫发作具有一定治疗效果,但是其对不同类型癫痫的作用特征并不清楚,且其控制癫痫的机制也不明确。本研究利用多种不同类型的癫痫模型研究冰片(不同对映异构体)的抗癫痫活性,并进一步揭示了右旋冰片发挥抗癫痫作用的作用特征及神经调控机制。

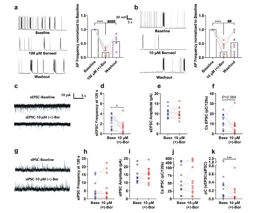
首先,研究者利用经典最大电休克模型、戊四唑模型发现右旋冰片剂量依赖性地缓解急性发作,且有效时间窗可长达8小时。同时,右旋冰片还能够延缓海马电点燃诱导的癫痫形成过程以及完全点燃后的发作严重程度。更为重要的是,在海人藻酸诱导的慢性自发性颞叶癫痫模型(常为耐药性癫痫模型)中,右旋冰片也表现出同样令人欣喜的治疗效果。后续研究通过体外电生理的方法发现右旋冰片显著抑制海马下托谷氨酸能神经元的高频放电,并减少兴奋性谷氨酸能突触传递。进一步对癫痫小鼠海马下托谷氨酸能在体钙信号进行记录验证了右旋冰片可以抑制癫痫中异常增强的谷氨酸能传递。此外,鉴于中草药的对映异构体在不同疾病中有很大的区别,研究者还比较评估了冰片三种对映异构体抗癫痫作用的差异,发现右旋冰片呈现最佳治疗效果且仅右旋冰片通过调控谷氨酸能神经传递发挥抗癫痫作用的。本研究表明右旋冰片可能是一种新的有前途的癫痫治疗药物。
该研究的第一作者为公司博士王宇,公司中医药科公司仇肖允老师以及公司硕士研究生刘家颖为共同第一作者。陈忠教授和汪仪教授为本文的共同通讯作者。研究得到了季旭明教授和蒋旭宏主任的指导和帮助。研究受到了国家重点研发计划、国家自然科学基金、浙江省自然科学基金重大项目等的资助。
全文链接:
https://www.nature.com/articles/s41401-023-01075-w