各位同学:
为进一步扩展公司员工国际视野,让公司学子了解国(境)外授课模式,学习海外先进文化与知识,公司推出了国际云课程, 引进部分世界一流名校主办的在线课程项目。
一、公司简介
加利福尼亚大学欧文分校(简称UC Irvine或UCI),创建于1965年,属于加利福尼亚大学系统(University of California)强劲的分校之一,是世界顶尖研究型大学。也是“公立常春藤”盟校成员。
2022年US NEWS全美公立大学排名第8;2022年US NEWS世界大学排名第86;2021年软科世界大学学术排名第70。加州大学欧文分校建校以来已培养出7位诺贝尔奖得主、7位普利策奖得主,是美国重要的研究型高等学府。
二、项目介绍
本课程将为员工提供关键的学术口语和写作技巧,使员工成功应对大学学习的需求。课程通过引导式教学帮助员工练习听力和口语技巧,并能将他们的知识应用到学术环境中的论点和演讲中。课程还帮助员工提高写作技巧,并学习如何保持恰当的语气和风格,以礼貌、专业并符合学术惯例地进行写作。员工将学习有效的自我编辑策略,具备撰写有效的研究生水平论文的能力。
课程日期:6月27日-8月6日,6周,共36小时,48学时(45分钟/学时),每周2次课,每节课3小时
课程形式:ZOOM在线直播+UCI Canvass学习平台
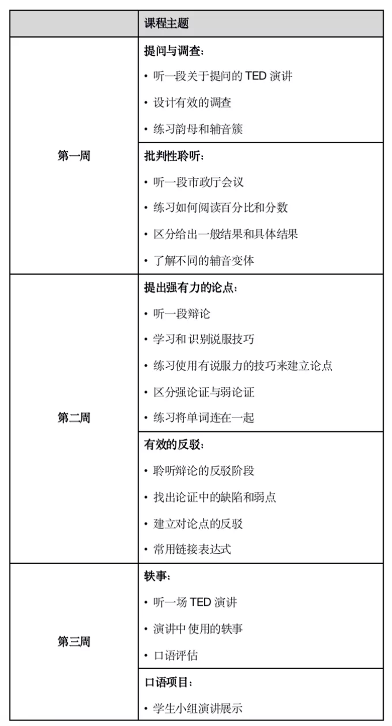
三、课程安排


课程学习目标:
1.设计有效的调查,进行调查结果演讲;建立有说服力的论点,并能反驳论点
2.将想法组织成一篇包含引言、正文和结论的学术论文;解释来自外部资料来源的想法,并通过适当的引用将它们融入到他们的写作中
3.分析段落并撰写规范的摘要;概述并撰写Reaction Essay/议论文
四、导师介绍
本课程由加州大学欧文分校多位经验丰富的英语教学导师授课,旨在全方位提升员工的学术英语水平。
五、项目收获
参加加州大学欧文分校在线项目的员工将由公司进行统一的学术管理与学术考核,顺利完成学业后,员工可获得加州大学欧文分校的正式的项目证书、成绩单,本科生可以凭借结业证书申请公司通识选修课学分2分。
六、项目费用及申请
项目费用:项目费用为5000元人民币,顺利完成课程后,凭结业证书到国际交流合作处申请资助。资助标准:国际处资助学费的30%,资助金额3000元封顶,学费1000元以下的课程不予以资助。建议所在公司配套资助。每个员工在校期间只能获得一次国际云课程经费资助。
申请对象:公司全日制在校研究生、高年级本科生
项目咨询:
1.第三方机构:童老师 13750814986(微信同号)
2.校内咨询:李老师 86618081
报名方式:请扫描下方二维码进行报名,并加入项目咨询QQ群617931905,报名截止日期为3月20日

点链接https://mp.weixin.qq.com/s/WYMCeF_p_9Reb0SaK0LLAA 转自国际交流合作处